一、学院简介
太阳成集团tyc33455cc是经河南省人民政府批准、教育部备案的一所普通全日制民办高等专科院校。学院位于河南省省会郑州市,始建于1993年,由原河南医科大学副校长、离休干部刘鼎业教授担任首任理事长,现由郑州大学退休干部刘仁教授担任理事长,马明芬教授担任党委书记,刘芳教授担任院长。学院总占地面积850亩,设有郑州校区和新密校区,开设专业有护理、助产、口腔医学技术、康复治疗技术、药学、健康管理、社区康复、中医养生保健、幼儿发展与健康管理、学前教育等,在校生10000余人。2009年8月被中共河南省委、河南省人民政府评为“支援老区建设先进单位”;2009年10月被河南省人民政府评为“河南省职业教育攻坚工作先进单位”;2013年我院被河南省教育厅、河南省人力资源和社会保障厅、河南省财政厅、河南省发展和改革委员会评为“河南省职业教育特色院校”;2014年我院大专护理专业被郑州市教育局评为“重点专业”;2015年被郑州市教育局评为“急(特)需专业”;2018年6月,被河南省委高校工委、河南省教育厅评为“河南省高等学校先进基层党组织”;2018年10月被河南省教育厅评为“河南省优秀民办学校”;2018年12月,被河南省教育厅评为“依法治校示范校”荣誉称号;同年,学院护理专业被河南省教育厅评为“河南省品牌专业”。学年每年都组织学生参加河南省教育厅、卫生厅联合举办的护理技能大赛,并多次荣获“个人奖”“团体奖”“优秀组织奖”;康复治疗技术专业在2018年河南省第三届康复治疗技术专业技能大赛中荣获大专院校“一等奖”。
二、招聘基本条件
1.具有中华人民共和国国籍。
2.拥护中华人民共和国宪法。
3.遵纪守法、品行端正,具有良好的职业道德。
4.具有正常履行岗位职责的素质和身体条件。
5.具有履行岗位职责所需的文化程度、业务知识和工作能力。
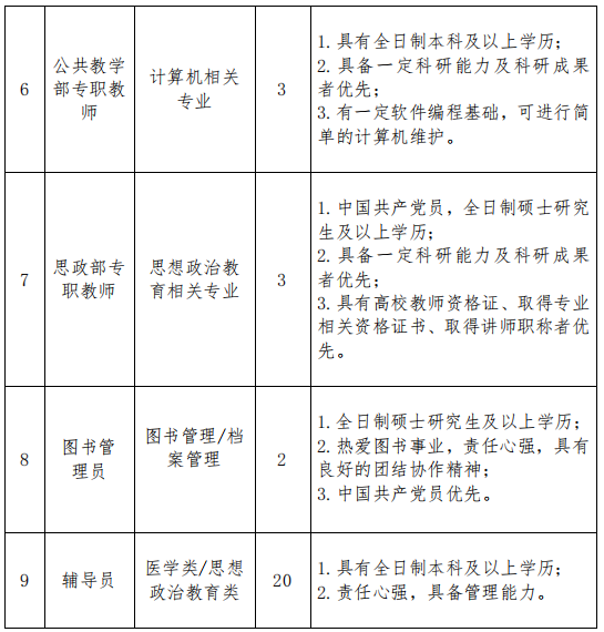
三、招聘岗位及专业要求


四、工作待遇
1.符合条件的应聘人员一经录用,实行合同聘用制按国家规定进行职称评定、评优评先。
2.按国家规定统一缴纳社会保险及住房公积金,工资待遇面议。
3.符合条件的应聘人员一经录用,可申请“智汇郑州”人才工程青年人才补贴及购房补贴。
五、联系方式
地址:河南省郑州市铁魏路东段(化工路与西四环交叉口西一百米)
联系人:郭老师 李老师
联系电话:0371-67831960
电子邮箱:zhhrsc@126.com
发送电子简历,邮件主题统一命名为:xx(应聘岗位)--xx(专业)—xx(学历)—xx(姓名)
