太阳成集团tyc33455cc

返回首页搜索
  • 太阳成集团tyc33455cc
    • 学校简介
    • 首任理事长
    • 现任领导
    • 资质荣誉
    • 学校精神
    • 校徽校歌
  • 机构设置
    • 党群机构
    • 行政机构
    • 直属机构
  • 教学院部
    • 护理学院
    • 康养学院
    • 教育学院
    • 药学与医学技术学院
    • 基础医学院
    • 公共基础学院
    • 马克思主义学院
    • 继续教育学院
    • 中专部
  • 新闻资讯
    • 学校新闻
    • 通知公告
    • 院部动态
    • 招生频道
    • 校庆记忆
  • 招生就业
    • 招生信息
    • 就业信息
  • 校园文化
    • 教师荣誉
    • 学生风采
    • 见习实习
    • 毕业合影
    • 校园风光
  • 信息公开
    • 公开报告
    • 规章制度
    • 校长信箱
    • 联系电话
    • 官方微信
    • 官方微博
  • 附属医院
    • 附属荥阳市人民医院
    • 附属新密市中医院
    • 附属舞钢市中医院

招生频道

首页 - 新闻资讯 - 招生频道 - 正文

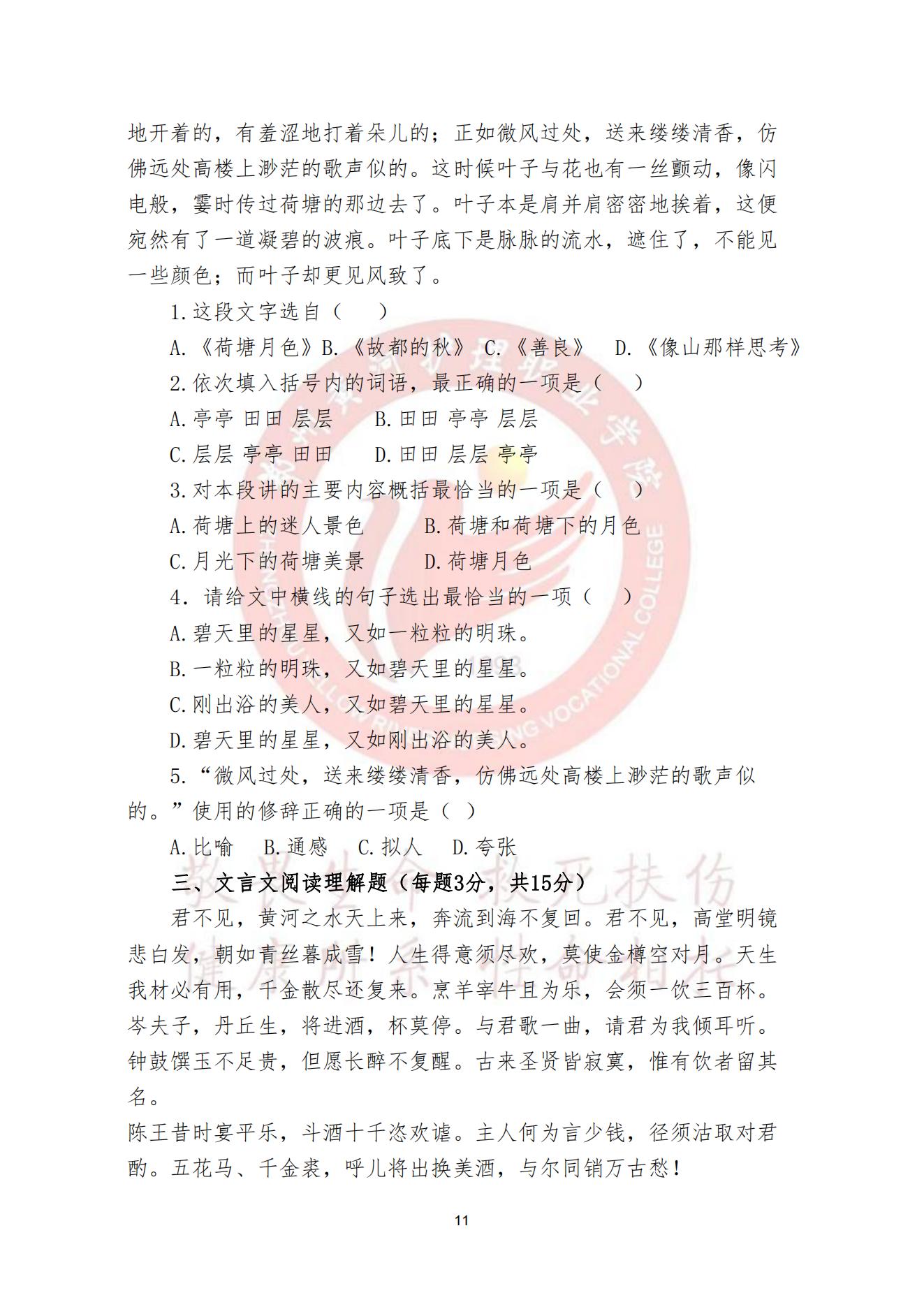
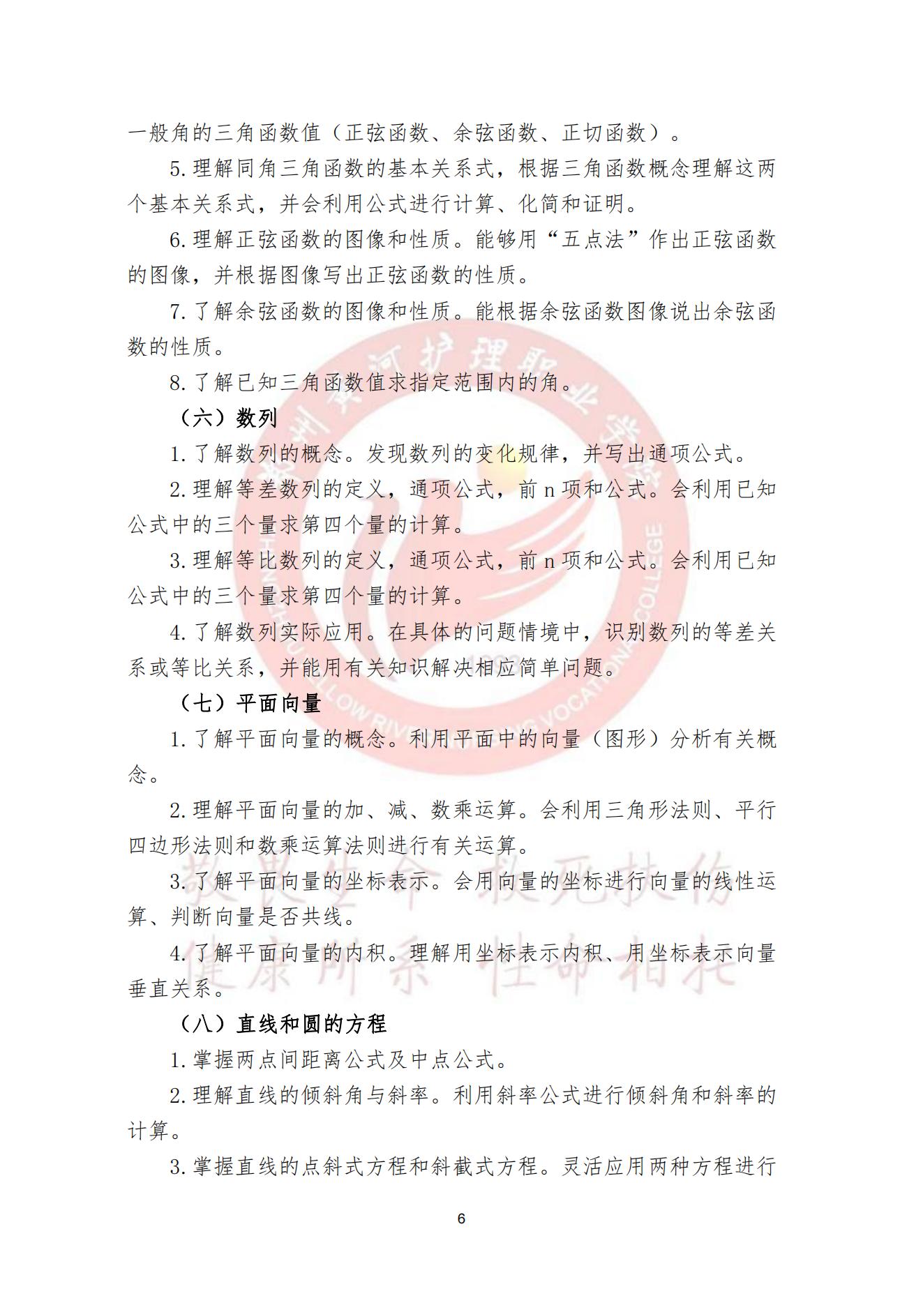
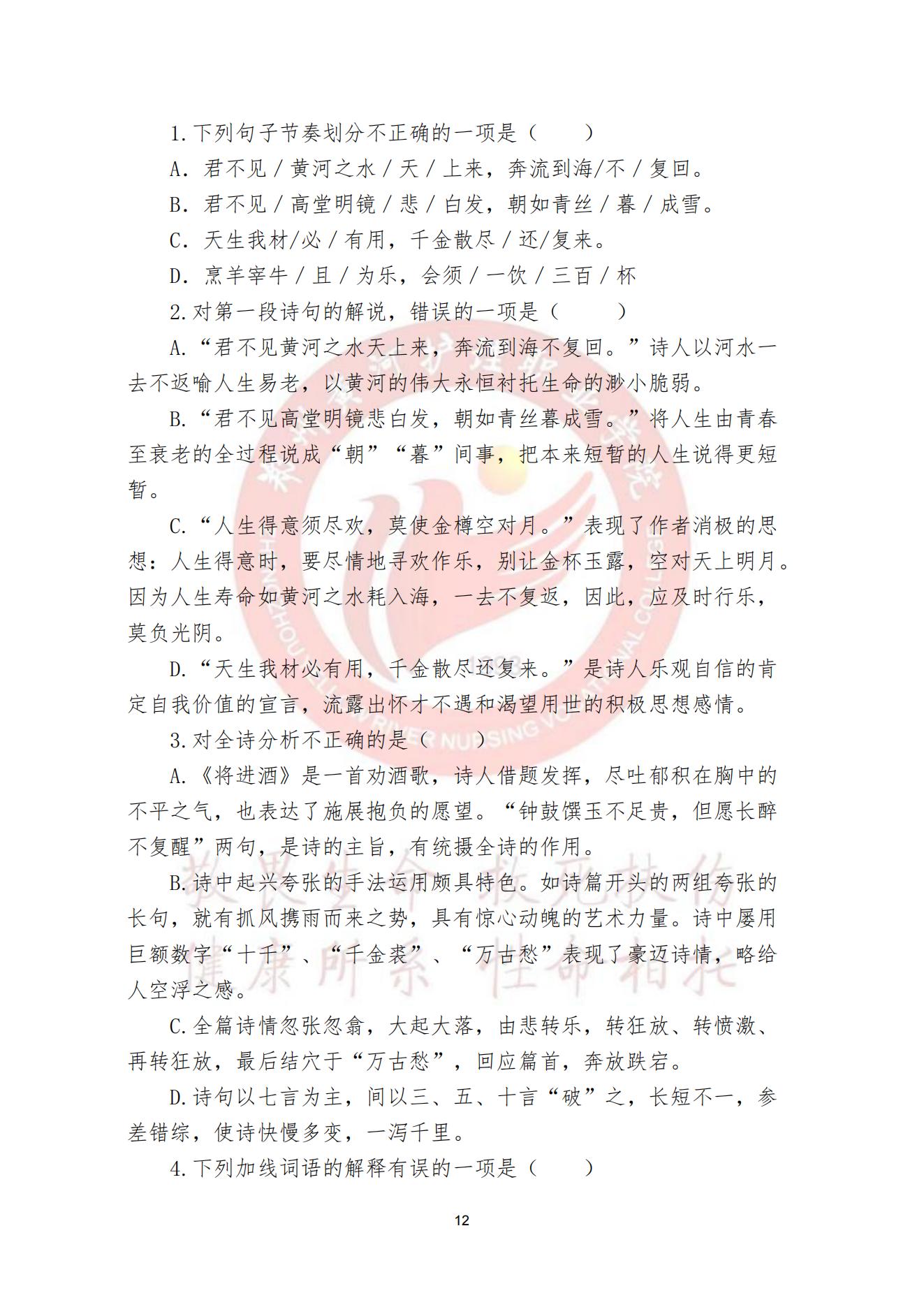
太阳成集团tyc33455cc2024年高职单招考试《文化素质测试》考试大纲及样题

  • 作者:[db:作者]
  • 来源:教务处
  • 点击:5
  • 时间:2024-03-19
  • 操作>>

2024年《文化素质测试》考试大纲及样题(1)_00.jpg2024年《文化素质测试》考试大纲及样题(1)_01.jpg2024年《文化素质测试》考试大纲及样题(1)_02.jpg2024年《文化素质测试》考试大纲及样题(1)_03.jpg2024年《文化素质测试》考试大纲及样题(1)_04.jpg2024年《文化素质测试》考试大纲及样题(1)_05.jpg2024年《文化素质测试》考试大纲及样题(1)_06.jpg2024年《文化素质测试》考试大纲及样题(1)_07.jpg2024年《文化素质测试》考试大纲及样题(1)_08.jpg2024年《文化素质测试》考试大纲及样题(1)_09.jpg2024年《文化素质测试》考试大纲及样题(1)_10.jpg2024年《文化素质测试》考试大纲及样题(1)_11.jpg2024年《文化素质测试》考试大纲及样题(1)_12.jpg2024年《文化素质测试》考试大纲及样题(1)_13.jpg2024年《文化素质测试》考试大纲及样题(1)_14.jpg

最新资讯
  • 03.28

    太阳成马飞老师荣获河南省教育系统“最美后勤人”荣誉称号

  • 03.27

    太阳成举办名企网络直播宣讲会

  • 03.27

    太阳成召开2025年实习工作会议

  • 03.22

    太阳成召开党委(扩大)会议部署深入贯彻中央八项规定精神学习教育工作

  • 03.21

    喜报!太阳成在2024年河南省高等职业教育技能大赛中喜获佳绩

  • 03.21

    太阳成召开2025年专业人才培养方案修订工作会议

  • 03.21

    中创科技集团到太阳成开展实习就业宣讲

  • 03.21

    太阳成开展“预防结核病,呼吸享健康”知识讲座

  • 5
  • 分享
太阳成集团tyc33455cc
高新校区地址:郑州市高新技术产业开发区西四环路200号,邮政编码:450066
新密校区地址:郑州市新密市屏阳路868号,邮政编码:452370
版权所有 © 2024 中国·太阳成集团tyc33455cc(股份)有限公司-官方网站 All Rights Reserved   豫ICP备号

微信公众号
抖音